一、建设目标
本平台旨在借助5G、AI、物联网等先进技术,打造覆盖县域的“黄金时间”急救体系,实现院前急救、院内急诊与专科转诊的无缝衔接,提升整体救治效率与决策智能化水平:

1) 整合资源:构建一体化急救网络,畅通各环节协同;
2) 提高效率:缩短从呼救到抢救的时间,提升20%以上的存活率;
3) 智能决策:AI辅助分诊、方案推荐与质控,减少人为误差;
4) 数据互通:打通院前、院内、区域平台数据壁垒,实现共享;
5) 服务均质化:通过远程协作与标准化流程,提升基层急救能力。
二、平台架构
平台采用“四层三中台”架构,支持高效运行与灵活扩展:

1) 基础设施层:5G网络、物联网设备、云计算中心支撑数据采集与处理;
2) 数据中台:整合急救、电子病历、健康档案等数据,构建急诊知识图谱;
3) 技术中台:AI引擎、规则系统、微服务架构,支持音视频、定位等功能;
4) 应用层:涵盖院前、院内及专科协同的13大功能模块。
三、核心功能

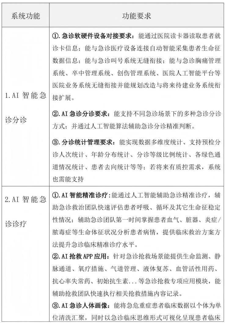
1) 急救指挥调度:120系统联动,车载监测与专家远程指导,动态规划路线;
2) AI预检分诊:自动分级识别六大关键病种(如卒中、胸痛);
3) 设备对接:整合监护仪、读卡器等设备,与HIS、LIS系统互联;
4) AI辅助诊疗:个性化方案推荐,集成专科评分(如GRACE、NIHSS);
5) 移动抢救APP:医护可记录抢救措施,公众端支持一键呼救、AED导航;
6) 电子病历联通:结构化病历同步,语音输入,院前院内无缝对接;
7) 全流程质控:AI监测质控指标并推送改进建议;
8) 远程会诊协同:支持MDT会诊、病历共享、专科中心协作;
9) 转运管理:智能匹配医院,车载数据同步,绿色通道提前开启;
10) 数据可视化:生成急救热力图、成功率、资源调度分析;
11) 培训与模拟:VR场景模拟+AI评估,提升基层技能;
12) 设备与药品管理:物联网实时监控,智能药柜追踪库存;
13) 安全管理:数据加密、权限分级、日志审计,确保隐私安全。
四、平台优势亮点
1) 5G+AI驱动:高清视频、实时通信+智能分诊决策;
2) “上车即入院”:车载与院内系统联通,挂号、检查提前完成;
3) 闭环服务体系:呼救至康复全过程覆盖,打通所有关键节点;
4) 精细化质控:全流程监测,支持标准化运营;
5) 构建社会急救生态:连通志愿者、AED设备、社区网格,打造“5分钟救援圈”。

五、典型应用场景
1) 胸痛中心协同:院前识别、院内激活导管室,D-to-B ≤30分钟;
2) 创伤绿色通道:车载CT实时传输,多学科提前准备;
3) 县域转诊协作:乡镇医院远程评估、云抢救联动;
4) 突发公共卫生事件:区域资源调度支持批量伤员处置;
5) 公众教育:APP普及急救技能,提升社会参与度。

六、结语
本平台是医疗数字化转型的重要实践,打破信息孤岛,构建智能、高效、均质化的急救新体系。未来,平台将进一步融入国家应急系统,助力“健康中国”战略落地,为百姓健康保驾护航。
其它方案
常见问题
杭州app开发公司哪家好?杭州app开发公司有哪些?
简介: 杭州APP开发公司哪家好?杭州APP外包公司有哪些,杭州软件公司排名如何?以往想要在杭州开发手机APP软件不得不有这些疑惑.
杭州app开发公司要怎么选?
简介:
app开发公司这么多 该怎么选
简介:
app开发定制需要多久时间?
简介: 很多公司或个人在准备开发一款app的时候,都想知道具体的开发时间,app开发的时间没有一个统一的答案,就像是装修一个房屋一样,需要根据装修工序、装修面积、装修质量等等多方面的因素
定制一款小程序需要多少费用?
简介: 在成都APP定制一款小程序需要多少成本的这个问题分两种看法: 1、第一种 这第一种就是说自身有一个开发单位或是开发工作人员。假如是这样的事情得话.......